Zurück zu
Solo
>
Motorsensen
>
Leichte-Benzimotor-Sensen
>
106 L / 106 B / 106 LR / 106 BR
>
106R/106LR/106BR
>
ET 02/2003 Druck 9 106 710 106LR/106BR
>
Lüfterrad, Zündspule, Kupplung
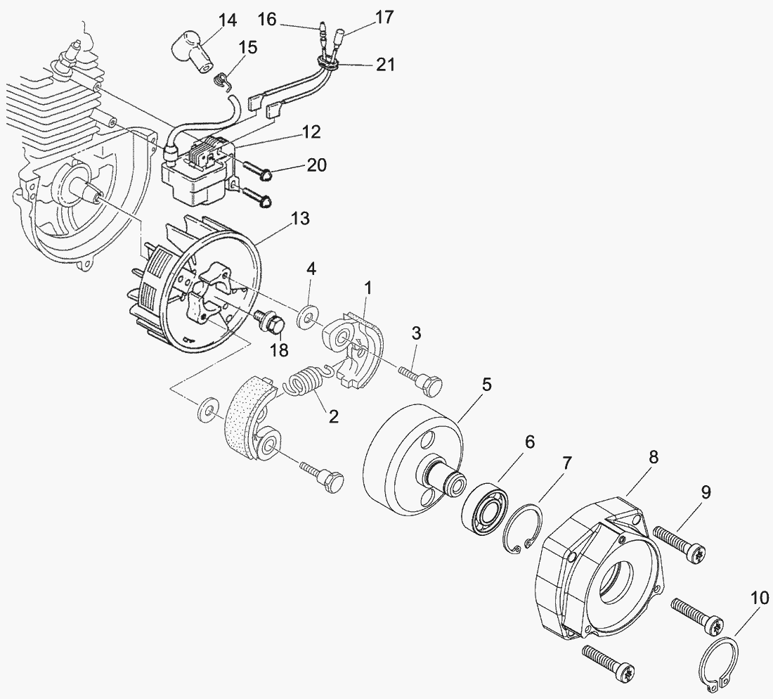
Ersatzteillisten für Solo Motorsensen Lüfterrad, Zündspule, Kupplung
Pos.
Bezeichnung
Ersatzteilnummer
1
Kupplungsschuh
5928500000
2
Feder
5928500100
3
Kupplungsbolzen
5928500200
4
Scheibe
5928500300
5
Kupplungsglocke
3500422
6
Kugellager 15x35x11 DIN 6202
0050198
7
Zackenring
0055106
8
Flanschgehäuse
2011809
9
Zylinderschraube M6x30 mm
0018349
10
Sicherungsring 15x1 DIN 471
0055136
12
Zündspule
5927001010
13
Lüfterrad
5927001020
14
Zündkerzenstecker
5927500100
15
Kontaktfeder
0654009951
16
Kabel
5927003000
17
Kabel
5257018002
18
Bolzen M6x16 mm
0130069940
20
Schraube M4x20 mm
0140049920
21
Ring
5257500300
Gebrauchsanweisungen
Solo
Pflanzenschutzgeräte
Motorsägen
Motorsensen
Professionelle Motorsensen
Semiprofessionelle Motorsensen
Leichte-Benzimotor-Sensen
128
126
124
120
MT 25
MS 25
119
118
129
121
117
106 L / 106 B / 106 LR / 106 BR
Hoch-Entaster Vorsatz
106R/106LR/106BR
ET 02/2003 Druck 9 106 710 106LR/106BR
Werkzeug, Zubehör
Druckvorlage (PDF-4614 KB)
Gasbetätigung, Griff 106BR
Gasbetätigung, Griff 106LR
Schaftrohr, Schutz
Lüfterrad, Zündspule, Kupplung
Zylinderabdeckung
Luftfilter, Auspuff
Starter, Tankhalter, Kraftstofftank
Vergaser, Ventilsteuerung
Kurbelgehäuse, Kurbelwelle, Kolben
106L/106B
105 L
Elektromotor-Sensen
Motorhacken
Balkenmäher
Vertikutierer
Rasenmäher
Blasgeräte
Multimot
Impressum
(C) by motoruf